PDF to CAD Services
Convert PDF Drawings into Accurate, Editable CAD Files
At BIM Craft Hub, we provide professional PDF to CAD services that convert your static PDF drawings into precise, editable AutoCAD (DWG/DXF) files. Whether you have architectural, structural, or MEP drawings, our expert CAD team ensures accuracy, scale correctness, and industry-standard layering.
If you’re struggling with outdated PDFs, scanned drawings, or non-editable files, our PDF to CAD conversion services help you save time, reduce errors, and move forward with confidence. At BIM Craft Hub, we offer reliable and high-accuracy PDF to CAD services to help architects, engineers, and construction professionals convert static PDF drawings into fully editable AutoCAD files.
Our services are trusted by clients across the USA, UK, Germany, Canada, India, Dubai, and other global markets. From architectural layouts to complex MEP and structural drawings, we ensure precise scaling, clean layering, and industry-compliant CAD outputs—ready for design, construction, or BIM workflows.
Get fast, accurate CAD files - ready for design, construction, or BIM workflows.
Our PDF to CAD Services Include
Accurate PDF to CAD conversion services delivering editable, to-scale AutoCAD drawings for global AEC projects. We convert all types of construction and design drawings from PDF to CAD format:
Architectural PDF to CAD
We convert architectural PDF drawings such as floor plans, elevations, sections, and detailed layouts into accurate, editable AutoCAD files. Our team ensures correct scaling, clean linework, proper dimensions, and organized layers so your drawings are ready for design development, approvals, or construction use.
Structural PDF to CAD
Our structural PDF to CAD services cover RCC and steel drawings, including column layouts, beam plans, slab details, and foundation drawings. Each file is carefully redrawn to maintain structural clarity, technical accuracy, and compliance with industry drafting standards.
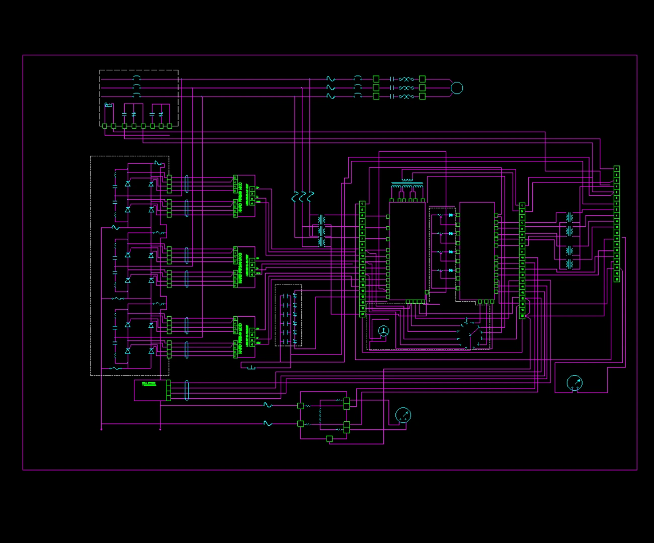
MEP PDF to CAD
We provide precise PDF to CAD conversion for MEP drawings, including HVAC, electrical, plumbing, and fire-fighting layouts. All symbols, annotations, and system elements are accurately recreated with standard CAD layering, making the files easy to edit and coordinate.
Scanned & Hand-Drawn PDF Conversion
If you have scanned, old, or hand-sketched PDF drawings, we can professionally redraw them into clean, fully editable CAD files. Even low-quality or faded drawings are converted with attention to detail, ensuring clarity and usability for future project needs.
Our PDF to CAD Conversion Process
Our PDF to CAD conversion process follows a structured, quality-driven approach to deliver accurate, scalable, and fully editable CAD drawings tailored to your project requirements.
PDF Review & Requirement Understanding
We carefully review your PDF drawings to understand project scope, scale, layers, and specific CAD output requirements before starting the conversion process.
CAD Conversion & Redrafting
Our skilled CAD professionals manually redraw PDF files into AutoCAD, ensuring high accuracy, correct geometry, and industry-standard drafting practices.
Layering, Scaling & Annotation
We apply proper layer management, accurate scaling, dimensions, text, and annotations to make the CAD drawings clean, structured, and easy to edit.
Quality Check & Client Review
Each drawing undergoes a strict quality check to eliminate errors, verify accuracy, and ensure compliance with client and industry standards.
Final Delivery in DWG/DXF Format
We deliver finalized, fully editable DWG or DXF files on time, ready for immediate use in design, construction, or BIM workflows.
Industries We Serve
Our PDF to CAD Services support a wide range of sectors, helping clients manage complex timelines and project coordination across industries:
- Architectural
- Construction
- Government
- Education
- Hospitality
- Commercial
- Transportation
- Entertainment
- Engineering
- Infrastructure
- Industrial
- Amphitheatre
- Health Care
- Residential
- Manufacturing
Get A Free Quote Now
Why Choose BIM Craft Hub for PDF to CAD Services?
BIM Craft Hub delivers accurate, industry-standard PDF to CAD services with fast turnaround, global experience, and dedicated support—helping architects, engineers, and contractors work efficiently and with confidence.
High Accuracy & Precision
We manually convert PDF drawings into CAD to ensure correct scale, clean linework, accurate dimensions, and error-free files that are ready for construction, design updates, or BIM modeling workflows.
Industry-Standard CAD Practices
Our CAD drawings follow global drafting standards with proper layers, naming conventions, annotations, and symbols, making the files easy to edit, share, and coordinate with project stakeholders.
Fast Turnaround & Global Delivery
With a skilled team and streamlined process, we deliver projects on time for clients in the USA, UK, Germany, Canada, India, Dubai, and other regions without compromising quality.
Cost-Effective & Dedicated Support
We offer competitive pricing, flexible project handling, quick revisions, and dedicated support to ensure complete client satisfaction and long-term collaboration.
Get a Free Quote for PDF to CAD Services
Do you have PDF drawings that need accurate conversion into editable CAD files? Get a free quote from BIM Craft Hub today. Share your PDFs, project scope, and deadline, and our experts will review your requirements and respond quickly with a tailored solution, competitive pricing, and assured quality—no obligation, just reliable results. Contact BIM Craft Hub now and get reliable PDF to CAD conversion services tailored to your project needs.
